Solar and Battery Hybrid Inverters (also called Multiple Mode Power Conversion Equipment see AS/NZS 5139:2019 Introduction) are being used to power essential services (also called emergency sub-circuits, dedicated loads or selected loads) during grid outages. These systems allow a household or business to continue running critical services such as refrigeration, essential lighting, medical equipment, or communication systems. However, the way the neutral connection is handled by different inverter manufacturers can vary, and compliance with the Australian Standards is paramount.
One of the key requirements for these systems is to ensure that the neutral connection for the emergency circuit is managed in line with the Multiple Earth Neutral (MEN) system. This is vital for both system functionality and electrical safety.
The MEN system used in Australia ensures that the neutral conductor is earthed at both the main switchboard and the supply transformer. This arrangement allows for a low-impedance path for fault currents, improving the overall safety of the system by ensuring that in the event of a fault, circuit breakers or RCDs will trip, protecting people and equipment.
In systems where hybrid inverters supply power to sub-circuits, it is essential that the neutral connection remains correctly configured, particularly when switching between grid power and backup power.
According to Clause 5.3.5 of AS/NZS 3000, the MEN connection must be maintained at the main switchboard where the neutral is bonded to the earth. This is to ensure that the protective earth has a direct connection to the neutral conductor, providing the necessary fault protection. If this connection is disrupted, the protective devices like RCDs (Residual Current Devices) may not function correctly, leading to safety risks.
Hybrid Inverters and Neutral Disconnection
Different inverter manufacturers deal with the neutral connection in varying ways when switching between grid mode and backup (off-grid) mode. It is critically important that systems installers are aware of how the neutral connection is configured in the hybrid inverter they are installing. Below are some configurations that are commonly found and require the installer to deal with the neutral in different ways.
Figure 1 – No Internal Neutral Connection
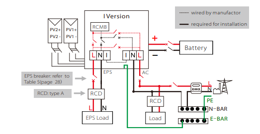
Figure 2 – Neutral Bridge Internally Wired by OEM
Figure 3 – Neutral Switched Internally
As can be seen above, in some systems, the inverter may open the neutral connection when switching to backup power, while in others, the neutral remains connected. It’s critical that electricians ensure the inverter’s operation aligns with AS/NZS 3000, particularly the clauses relating to the neutral and earth bond.
AS/NZS4777.1:2024 Clause 5.3.2.2 – Explains that “The device shall open all active conductors of the grid supply when the alternative supply is connected. The devices should not break the continuity of the neutral conductor or disrupt the operation of RCDs. Where the device interrupts the neutral conductor, then an alternative arrangement to maintain the continuity of the neutral conductor and operation of RCDs shall be provided. The device shall not disconnect the neutral conductor of the incoming grid supply at the main switchboard where the MEN link is provided.” This is critical for the operation and safety of the installation and installers must consult the installation manual of the hybrid inverter they are installing to ensure correct installation.
Finally, the fact that the issue described in this article exists at all implies that the proper testing is not being completed on these systems, otherwise the problem would be revealed. It is important for installers to conduct the appropriate testing and commissioning on these systems, including, but not limited to the testing requirements in Clause 8.3 in AS/NZS 4777.1:2024.
To find out more about the new requirements in AS/NZS 4777.1:2024, be sure to check out our 4777 updates short course here.



