Renewable Energy Capacity Building vs Building Capacity; Even though they are the same two words, the order and meanings are quite different. Building capacity, in the context of renewable energy, is deploying energy producing systems and associated infrastructure. Capacity building however, covers a myriad of matters associated with renewable energy, before, during and after the deployment of systems, including what can be achieved due to having power and resultant social and economic benefits.
This requires careful planning and analysis, particularly in countries or regions without quality training programs and standards, to ensure sustainable (not in the context of climate) goals are achievable and achieved. Energy security and resiliency are important concepts, which are being accepted globally as the world heads towards an unknown climate future and where traditional energy resources carry increasing cost risk especially for remote communities. Though renewable energy projects provide a solution to these issues, they cannot help in isolation.
In GSES’ experience, there are key “components” that must integrate with each other for capacity building to have a successful project and indeed a strong industry. If one or more component is missing or weak, the sustainability of the project or industry is reduced.
The following image shows the key components.
Standards and Guidelines
Historically system failures have been attributed to poor installation and/or system design rather than product failure. For this reason, GSES supports the development of minimum installation standards and/or guidelines and minimum design guidelines. Standards development is a formal and lengthy process and as innovation abounds in the industry, standards often lag the market. A stopgap solution is Industry Best Practice Guidelines that can be developed rapidly. Even where countries have standards, guidelines can fill the gaps prior to developing or updating standards.
Quality Training Programs
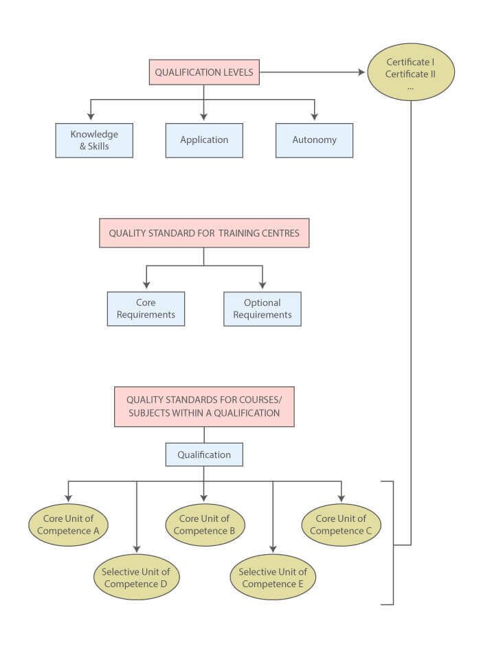
In mature industries, companies are able to employ technicians who have obtained their skills training from accredited and approved training centres. These training centres are offering courses that meet the needs of the relevant industry. Such a training framework is achieved through established committees comprising relevant stakeholders from industry, training institutes and at times government, who identify and document the knowledge and skills required to perform a certain task, for example the installation of grid tied PV systems. The development of documents which set the required standards follows similar procedures around the world, however they often have different names such as: Competency Standards, Units of Competence or Job Task Analysis (within this article Unit of Competence is utilised as the generic term for these).
In many countries the process is part of a National Qualifications Framework or National Quality Training Framework. These frameworks document the various qualifications that could be available through training centres (including Universities, technical colleges and similar), ranging from certificate level courses through to postgraduate degrees.
Though the renewable energy industry has increased dramatically worldwide over the last 10-15 years, the training of the required technicians within approved and accredited training centres has generally not kept pace with industry’ requirements. There are only a small number of countries where specific renewable energy training is already within the country’s training framework.
When embarking upon the development of a quality framework, the first step should be undertaking a needs and gap analysis which should identify information such as:
- The current and future market prospects for the various technologies and their applications.
- How many trained people per year are required for each technology application?
- Any training programs that are currently available and what training has been conducted in recent years.
- Whether the country or region has an existing quality training framework.
Based on the results of the needs and gaps analysis, training courses should be introduced for the technology applications identified.
Additional information is provided in a guideline developed by GSES and published jointly by IEA-PVPS and ISES, to help relevant stakeholders understand what a Quality Training Framework comprises and how quality renewable energy training courses should be developed. These include:
- Identifying where training should be conducted.
- Not flooding the market with too many training centres and too many trained technicians.
- The format of the training.
- The material that training centres will require.
- Training of the trainers.
If a framework already exists for a country or region then there will already be training centres that meet the quality management requirements. By introducing renewable energy training courses within that country or region, industry stakeholders should be able to work with these existing, approved training centres. Industry stakeholders will have to lead the development of the Units of Competence required for their industry.
The procedures for the development of Units of Competence are common and independent of the industry. Though the existing training centres would have experience in the development of Units of Competence, the Guideline does have a section dedicated to their development and in particular, how committees are formed; how they operate; how the Units of Competence are developed and approved. The reason is, if the renewable energy industry does want quality Units of Competence relevant to their industry needs, they need to take control of the process and have a very good understanding of the process.
Technician Certification Programs
Once standards are established and quality training is available, how do local technicians undertake training and comply with the standards? The aim of companies should be to correctly design and install systems so that they and the industry have a reputation of supplying quality products and services and hence grow. Poor quality installation can destroy an industry.
If the majority of companies want to grow the local industry, then one mechanism is the introduction of an industry driven technician certification/accreditation scheme. Good schemes require the technician to successfully complete training to become certified and then undertake ongoing training or provide case studies on their installations to renew their certification. Ideally random inspections should be undertaken to confirm the certified technicians are installing systems correctly.
Schemes must have a code of conduct which technicians agree to abide by and procedures for disciplining technicians who do not meet the code and hence protect the reputation of the industry at large. Continuing Professional Development schemes are also desirable to ensure technicians are up to date with standards and best industry practices.
Industry Associations
When there are effective industry associations working for the benefit of the industry and its members, industries tend to prosper. This has been the case for the solar (renewable) energy industries in the so-called developed world and within emerging economies. Associations must be driven by active industry participants to ensure the RE market is or becomes commercially sustainable.
Successful industry associations must be able to survive. Participants must want to work together for the benefit of the whole industry and put aside the fact that they may be competitors in business. Associations need leaders at all levels who are knowledgeable and competent to deliver the association’s message and goals. Experience also shows that where there are “competing” associations, Government may be exposed to mixed messages and the needs, requirements and support may be diluted and/or delayed.
Sustainable Businesses
In the commercial world, successful businesses are customer oriented and have management systems in place to ensure they perform in a sound and ethical manner. Sustainably focused businesses will want to build sustainable projects and sustainable industry. In turn, sustainable industry will encourage ethical and sustainable business participation.
Renewable Energy Capacity Building
Together, the capacity building components discussed above link all levels of industry participation. From grass roots level to government level and everything in-between. It is critical that all individuals, companies and government are on the same journey and have the same vision. This requires long term thinking and strong leadership based on a passion for that industry. GSES core ethos centres on capacity building not only because it wants to see sustainable projects and industry develop across the globe, but because it is our passion.

